请选择
进入手机版
|
继续访问电脑版
搜索
搜 索
本版
文章
帖子
圈子
用户
图文精华
首页
Portal
外贸实战
DayDayUp
BBS
PP论坛
包装企业名录
包装疑点通
PP网络营销实战
包装教程
登录
入驻
用户组:游客
|
主题
帖子
金钱
我的帖子
我的收藏
我的好友
我的勋章
设置
退出
三品空间
»
DayDayUp
›
三品空间
›
通力A组
›
英语English
›
Pamper &Spoil
0
0
分享
Pamper &Spoil
Betty
发表于 2026-4-7 10:32:02
[显示全部楼层]
只看大图
阅读模式
关闭右栏
0
41
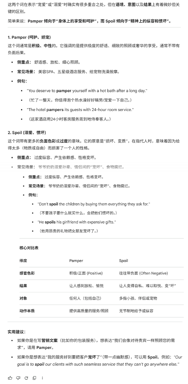
今日认识新词pamper
回复
举报
没找到任何评论,期待你打破沉寂
高级模式
B
Color
Image
Link
Quote
Code
Smilies
您需要登录后才可以回帖
登录
|
入驻
本版积分规则
发表回复
回帖并转播
回帖后跳转到最后一页
发表新帖
Betty
幼儿园
关注
20
主题
27
帖子
0
粉丝
TA的主题
每日一句
昨天 14:44
RCPP(Retort Cast Polypropylene)
昨天 08:32
Day5
前天 22:35
深网浅网
前天 22:23
new word
前天 08:00
意见
反馈